可全市挑生源的“三公”毕业生都去哪儿了?100+保送惊艳所有人!
免费提供最新落户政策及一对一落户方案
留学生/应届生/非婚子女 落户咨询

(可全市挑生源的“三公”毕业生都去哪儿了?100+保送惊艳所有人!)
导语
“三公”年年都是升学话题的C位,原因是这3个学校全市招生,不受户籍限制;不需要中考就可直升;不占公民办名额,即使未录取公办排位也不受影响!
这样的神仙学校,他们的毕业生都去哪里了呢?招生录取有哪些必须要知道的关键呢?快和学海君一起看看吧!
自从公民同招后,禁止出现民办学校考试择生源的情况,大家都是公平竞争。但有三个学校却是正大光明的公然掐尖,他们就是家长们看红了眼的“三公”。三公指3所学校:上海实验学校、上外附中、上外浦外。
2021年“三公”网报人数+,合计总录取只有610人,报名录取率仅为4.8%!
由于招生可以择生源,“三公”录取的学生自然是上海的最优质学苗,加上政策上的扶持,“三公”毕业生的去向一直让人羡慕!
“三公”的毕业生都去哪里了?如何把娃送进“三公”读书?住哪里,读哪些小学可以大大提升进入“三公”的概率?家长们,快和学海君一起看看吧!
上海实验学校
学校介绍
上海市实验学校是一所十年一贯公办学校:小学4年、初中3年、高中3年。其他普通学校的学生从小学到参加高考要12年时间。但是,如果在上实一路直升,就会比其他人早2年高考!妥妥天才教育!
上实位于浦东新区隶属于上海市教委,由上海师范大学领导。学校现有三个校区:小学部位于1316弄1号、中学部位于浦东新区东明路300号、国际部位于徐汇区田林十三村一号。
学校独立自主编篡小学至初中的语文、数学等教材;在注重培养学生“兴趣”“情趣”“志趣”上开发了一系列学养课程。
目前,上实系学校有:上海市实验学校东校、上海市实验学校西校、上海市致远中学、上海市实验学校附属光明学校、上海市实验学校附属小学、上海市锦绣小学,上海市实验学校附属东滩学校。就算无法进入上实,进入这些上实系学校也很好!

图片来源:上实官微
毕业去向
上实作为“三公之一”,升学成绩自然亮眼!上实的毕业生主要靠高考综评和高考升学的。历年高考本科率100%,一本率90%以上。2020年复交综评录取37人,综评录取率达17%!
1.下表是近3年上实综评录取统计

2.上实的高考成绩实属亮眼!
上实是靠着实打实的理科优势领跑全市的,今年已有家长分享了2021的清北喜报。清华录取1人、北大6人!其中5人是幼升小时期进入上实的!

图片来源:家长分享
每年幼升小进来的孩子,最后走高考路线的人数大致在60%左右,相比较小升初和中考进来的同学,两极分化的情况更多些。往届看,单比高考成绩,小升初的这批最突出。
上实高考学生的北清复交顶级数据并不太抢眼,但上实高考成绩的主要特点是下限很高,一本率基本上在90%左右。
入学方式
上实的招生分为三部分:小学、初中、高中。
小学部:
作为上海幼升小当中最特别的学校,在公民同招、民办摇号的大环境下,仍然可以通过考试在全市范围内筛选生源!非地段全市招生,不用对口,也不用户口!不影响公办对口和民办摇号!
一般4月份举行幼升小面谈,也就是我们说的机考。上实小学部每年招生2个班,共60人,有实行末位淘汰制,最终有50余人升入初中部。
上实提前招生,虽然报名门槛低,但录取门槛却相当高!每年报名上万人,但通过层层考核,最终录取仅有60人!
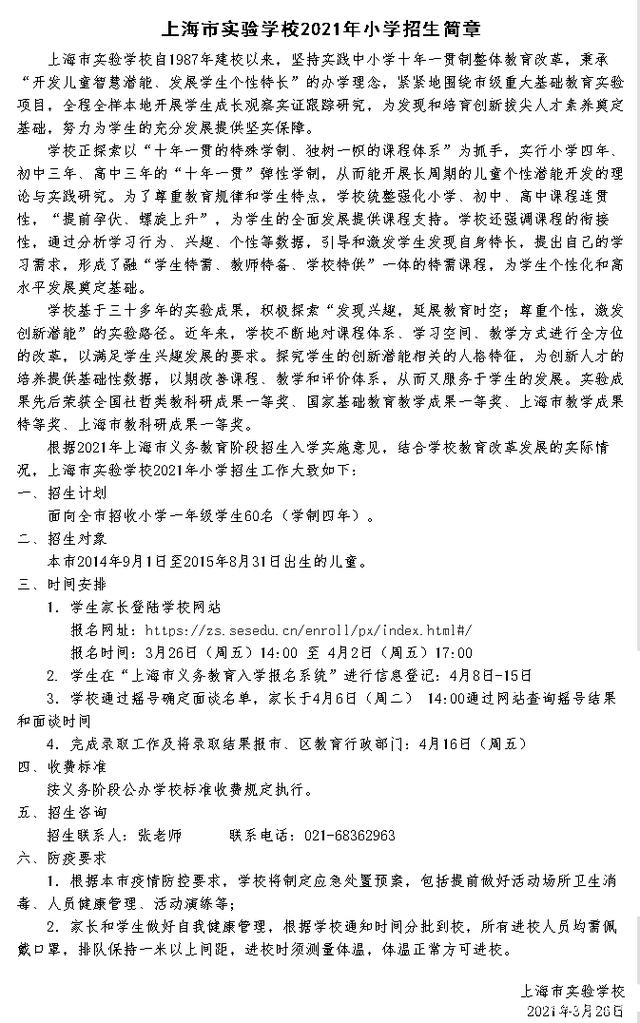
2021年小学部招生简章如下

图片来源:上实官微
初中部:
初中部每年面向全市招生100人,但面单的数量2000份,也就是说预录取比例只有5%。加上直升的,最终每届差不多有140人左右进入本校高中部。
2021年初中部招生简章如下

图片来源:上实官微
高中部:
上实高中部的招生分为:直升、自招、统招三种方式。每届学生240人左右,直升140人左右,自招55人左右、中考统一招生45左右(仅面向浦东)。
2021年高中部自招招生简章如下

图片来源:上实官微
上外附中
学校介绍
上外附中是一所公办七年一贯中学,设有初中、高中。不参加中考。上外附中是1963年全国首批由国务院批准创建的外国语学校之一,外语教育特色鲜明。
全校设7个年级:中预(即6年级)、初一、初二、初三、高一、高二和高三。上外附中目前开设英、法、德、日、俄、西六个语种,是全国开设语种最多的外国语学校之一。其中俄、西两语种2年一次,互相交替。
去年之前上外是首次为本校高考生独立变成高考班,仅26名学生参加高考,每年上外参加高考的人数都很少。

图片来源:上外附中官网
毕业去向
上外的毕业生,基本有三个去向:保送、高考、国外名校。上外每年的保送生是上海人数最多的。参加高考的学生虽少,但是也是人均985、211。国外名校以全美top10为例,也是全上海最多的。
1.上外附中一年保送人数众多。
仅2021年就有95名学生保送。而2020年上外有104人被保送。在保送的学生中,大多数都进了上外。保送生仅限语言类专业。
以下是今年上外保送学生的名单


图片来源:上外附中官网
2.上外每年的参加高考的人数很少只有二三十人,但成绩很叫好。
人均985、211。仅2016至2020年就向清北复交输送了42名学生。去年高考结束后学校公布了录取情况

图片来源:上外附中官网
尽管今年的统考录取数据还没有出来,但是复交等11校的综评结果已经揭晓仅复旦交大已经录取10人。

3.国外名校也是上外学生的选择之一。
在2024届全美top10榜单中,上外附中共计12名学生被录取,稳坐上海第一。放眼全国,上外附中的表现也是佼佼者,仅次于北师大附属国际部和南京外国语。

入学方式
上外附中是三公之一,七年一贯,不参加中考!面向全市招生!

图片来源:上外附中官网
学生通过学校的直升考试进入高中部,只有少数学生没有通过直升考试,也可以参加中考进入其他学校。面谈是初中部的招生方式。
也就是说,想读这个可以大量保送的神仙学校,小学就要精心准备和做强化训练!
计划招生:160人
上外附小:上外嫡系,每年输送约20%生源进上外。
家长们来看看上外的招生简章吧!


图片来源:上外附中官网
上外浦外
学校介绍
浦外是一所公办七年一贯中学,由浦东新区政府主管和上海外国语大学承办的一所有外语特色的现代化寄宿制公立转制学校。
因办学质量优异,国家教育部授予学校每年向全国重点大学外语专业保送20%高三毕业生的资格。
外语教学以英语为主,并开设法语、德语班。高中部开设第二外语。英语除统编教材外还开设语音、听力、SBS、大学英语、展望未来等课程。

图片来源:浦外官网
毕业去向
浦外的毕业生基本去向有两种:保送、高考。保送生大致占综学生人数的20%左右。每年参加高考的浦外毕业生本科率达95%。
1.浦外一年保送人数众多。
一起来看看2021年的保送名单吧!今年保送23名学生。

图片来源:浦外官网
2021年浦外的保送生去向尚未公布,我们可以参考下2020年的保送去向。浦外保送最多的也是上外大学,复旦大学以3名之差紧跟其后。

2.浦外的高考成绩无论是升学率还是名校录取率,都是值得称赞的。
作为一所公办完中,浦外高中部每年生源全部来自于本校直升,不向外招生一人。由于浦外2021年高考录取成绩尚未公布,我们来参考一下2020年浦外的录取数据

下表是2021年综评的数据参考

入学方式
浦外也是三公之一,七年一贯,初中四年,高中三年。高考保送率仅次于上外附中。高考985大学的外语类专业的名额占比约20%。
和上外附中一样,学生通过学校的直升考试进入高中部,其他学生参加中考进入其他学校。面谈是初中部的招生方式。
学校招生以浦东为主,招生计划:非浦东生源60,浦东生源290。
也就是说,想读这个学校,最好小学就住在浦东区哦!
家长们来看看浦外的招生简章吧!



图片来源:浦外官网
信息来源:上外附中官网、上实官微、浦外官网、家长分享
本文转自:学上海左边公众号右边,未经授权不得转载。
举报/反馈
声明:本站部分内容和图片来源于互联网,经本站整理和编辑,版权归原作者所有,本站转载出于传递更多信息、交流和学习之目的,不做商用不拥有所有权,不承担相关法律责任。若有来源标注存在错误或侵犯到您的权益,烦请告知网站管理员,将于第一时间整改处理。管理员邮箱:y569#qq.com(#转@)
推荐文章
- 上海海事大学歧视专科生考研吗
- 2022年江苏省盐城市经济技术开发区面向国内外部分高校引进优秀毕业生(第三批)补助标准
- 专科中的小清华
- 上海和深圳房租哪个会更高一点呀?哪个更适合工作呢?
- 沪上32所本科新生报到时间汇总(附各校新生网,更多新生报道详细信息提前查询)!
- 最迟两年拿下硕士学位!专科生硕士逆袭新思路!
- 大专生当兵专升本政策2022年是什么?
- 《2016年上海高校毕业生落户最新政策》.doc
- 重要通知 | 毕业生档案及入户办理指引
- 如何看待高校本科生能直接落户所在地区这件事呢?
- 成人教育本科学历有什么用?专升本有几种方式?
- 本科学历提升研究生
热门文章
- 深圳福田“双十一”大礼包 产业人才住房配租名录公示,看看有没有你的?
- 深圳个人缴纳社保网上申请入口 微信申办流程
- 深户办理有妙招
- 异地缴纳社保对本人会有什么影响?
- 深圳在职人才引进入户,中专学历已申请成功,什么时候出指标卡?
- 深圳户口跨区迁移办理手续(如何转深圳户口)
- 非深户籍人员符合条件可领低保
- 深圳人才引进六大要素,细节决定入户成败!
- 深圳户口落户政策2021:深圳入户的几大变化,重点关注
- 2018年最新深圳户口办理攻略,五大流程缺一不可!
- 深圳户口有多重要,看了深圳中考录取分数线你就知道了
- 2030人已在粤申领港澳台居民居住证,样证出炉!
最新文档
- 52岁上专科是一面镜子,照出高考14次者的可悲,高考26次者的可恶
- 上海农林职业技术学院在上海专科学校排名第几?特色专业及收费
- 高校毕业生就业政策解读
- 远程教育 前两天自考网上报名的时候,才发现行政管理只有独立本科,人家建议我报个远程教育然后再自考本
- 太原:30条“硬核”措施促进高校毕业生就业创业
- 成人大专可以考小学教师资格证吗
- 沪上多所高校近期公布就业“成绩单” 专家提醒毕业生仍需及早规划就业
- 自考本科需要什么条件与要求?
- 牧原集团承认自考本科学历证书吗?
- 陈竺本科没上怎么就直接上了第一届研究生?
- 考研择校新指南:不歧视本科院校,保护一志愿
- 大专生如何跨专业考研?中国史专业?
