上海放大招:除清北外,复旦交大同济华师本科毕业,可直接落户!
免费提供最新落户政策及一对一落户方案
留学生/应届生/非婚子女 落户咨询

(上海放大招:除清北外,复旦交大同济华师本科毕业,可直接落户!)
来源:反做空研究中心
来源:21世纪经济报道
作者:卜羽勤、许秋莲等
导读:近年来,各地“抢人”风潮愈演愈烈,连一线城市也不例外。
如今,只要复旦、交大、同济和华师大的本科应届毕业生符合基本申报条件,就可以直接落户上海!
9月23日,上海学生就业创业服务网发布《2020年非上海生源应届普通高校毕业生进沪就业申请本市户籍评分办法》(下简称《评分办法》)。
21世纪经济报道记者注意到,对比2019年的政策,最新版《评分办法》中将直接落户范围进行了扩大。
比如,对于应届硕士毕业生,“世界一流大学建设高校”应届硕士毕业生、“世界一流学科建设高校”建设学科应届硕士毕业生,符合基本申报条件即可落户。

不仅如此,中科院在沪各研究所、上海科技大学、上海纽约大学应届硕士毕业生参照“世界一流大学建设高校”执行。
对于本科毕业生,除北京大学、清华大学外,增加在沪“世界一流大学建设高校”为试点,探索其符合基本申报条件即可落户。这也意味着,复旦大学、上海交通大学、同济大学、华东师范大学本科毕业生符合基本申报条件即可落户。
此外,2020年标准分为72分,评分选项包括毕业生要素分,包括学历、毕业学校、学习成绩、外语水平、计算机水平等;以及导向要素,包括荣誉称号、学术、文体竞赛获奖、科研创新、国家就业项目服务期满等,还有用人单位要素分,包括引进重点领域人才、承担重大项目、自主创业等。
对于很多人而言,这无疑是一则劲爆的大新闻!
虽然目前全国都在抢人,但有两个城市落户依然非常困难。一个是帝都北京,另一个就是魔都上海。
上海落户的一般途径包括:
毕业打分落户
留学生落户
人才引进落户
创业、随迁等其他途径
其中,毕业落户72分,本科基本没戏;留学生落户看上去最轻松,但留学对家境还是有要求的;人才引进大部分得等5-7年,随迁对家属要求更高,而创业难度更高,你最好是李佳琦。
以上每条路,都不简单。
所以,上海真的要转向,准备下场抢人了吗?
上海:争抢高素质人才
2019年,全国超过170个城市发布人才政策,“抢人大战”愈演愈烈。上海受超大城市人口容量上限限制,在引进人才方面存在明显“掣肘”,难以像其他城市一样放开人才落户。2019年全国主要城市人口增量,杭州以55.4万排名第1,深圳以41.2万排名第2、广州以40.1万排名第3,上海以4.36万排第15名,与其经济第一大城的地位并不匹配。
上海有其难处。“十三五”期间,上海将常住人口规模底线设置为不超过2500万。截至2019年年末全市常住人口总数为2428.14万人,较2015年的2415.27万人只增加了12.87万人。

上海常住人口变化
但实际上,上海这座城市对人才的吸引力很强,《中国城市人才吸引力排名》显示,上海自2017年起已连续三年成为最具人才吸引力的城市。要充分发挥上海城市吸引力效应,克服户籍指标“掣肘”,在“抢人大战”中不拘一格全力吸引人才。
众所周知,上海户口具有极高含金量。吸引高素质人才,其实上海一直也在努力。
2018年,上海市学生事务中心官网发布的《2018年非上海生源应届普通高校毕业生进沪就业申请本市户籍评分办法》中提出,北京大学、清华大学的应届本科毕业生,只需符合基本申报条件,就可直接落户。
曾报道,彼时,上海市学生事务中心的工作人员表示,北大、清华的应届本科毕业生只需符合上海市教委等部门制定的“基本申报条件”,不需要参与评分,就能直接申请落户。但对于“基本申报条件”包含哪些方面,该工作人员称,他们也不清楚。
近些年,上海市每年都会出台非上海生源应届毕业生的落户政策,与2018年相比,2020年的落户条件、申请材料和办理程序“基本相同”,落户标准分仍为72分,但在一些细节上有所不同。
2020年的评定办法,将分为毕业生要素分和用人单位要素分。毕业生要素分中,根据博士、硕士、本科的不同,分别为(符合基本条件即可落户)、24分、21分。在毕业学校上,第一类高校及研究生培养单位、第二类高校及研究生培养单位、其他高校及研究生培养单位的毕业生分别得15分、12分、8分,最高学历阶段在上海就读,可加2分。
根据办法,第一类高校及研究生培养单位包含一流大学建设高校、在沪一流学科建设高校、中科院在沪各研究所等研究生培养单位;第二类高校及研究生培养单位包括其他一流学科建设高校、中央直属研究生培养单位、上海各本科高校和研究生培养单位。可以看出,在评分上,上海高校毕业的学生更具优势。
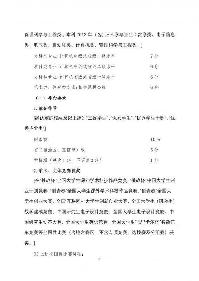
评分办法还根据学习成绩、外语水平、计算机水平、荣誉称号、学术与文体竞赛获奖、科研创新、国家就业项目活动期满等方面取得的水平进行打分。比如大学英语六级、专业英语八级得8分,大学英语四级、专业英语四级得7分。
能吸纳多少人才?
在新政实施后,上述4所大学理论上能带来上万的高素质人才落户上海。
根据各校的2019年毕业生就业质量报告统计,上述四所高校2019年本科生毕业总数为人,本硕博毕业生总数为人,即便剔除整体占比较小的上海本地生源,那么这4所高校能落户上海的总人数至少破万,甚至更高。

2019年毕业生情况
数据来源:2019年毕业生就业质量报告
但考虑到上海本地生源、毕业后相当比例学生本就会在上海工作等情况,新政真正能够带来的增量其实要低得多。
据复旦大学2019年毕业生就业质量报告显示,该校2019届毕业生总人数达7726人,其中本科生2542人、硕士生3782人、博士生1402人。其中,3623名毕业生奔赴西部地区、长江三角洲地区、粤港澳大湾区、京津冀地区等重点地区就业,服务国家区域发展战略,选择长江三角洲地区的毕业生有2984人,数量最多。

图片来源:复旦大学
据同济大学2019届毕业生就业质量报告,该校2019年毕业生总数为7535人,其中,博士毕业生648人,硕士毕业生3087人,本科毕业生3800人。毕业生生源主要集中在华东、华中、华北地区,其中生源为华东地区的毕业生最多。

图片来源:同济大学
上海交通大学2019年毕业生共8944人(不含港澳台及留学生),其中博士生1352人,硕士生4035人,本科生3557人。从就业地域来看,上海交通大学毕业生主要就业省市为上海市,博士生、硕士生和本科分别为772人、2407人和539人。除上海市外,毕业生就业人数较多的省市依次有:广东省、浙江省、江苏省和北京市。毕业生总体更倾向于在东部地区就业。


图片来源:上海交大
而2019年上海交大毕业生人数居前十位的生源地省市为:上海市(1216人,13.60%)、其他省份的生源占比超过86%。
华东师大2019届毕业生共6891人,包括本科生3249人、硕士3112人、博士529人,另有高职学历1人。从就业地域分布看,超过八成毕业生选择在东部地区就业。其中,长江三角洲地区就业比例高达72.87%,留沪就业比例为61.49%。另外,前往东北地区就业的比例最低,仅为0.57%。

华东师大2019届毕业生去向
图片来源:上海师大
从生源结构看,华东师大的2019届毕业生来自31个省(直辖市、自治区),主要来自于东部地区,占48.76%。来源较多的省市是上海、江苏、浙江、安徽、河南、山东,其中,上海生源占15.31%,江苏生源占9.53%,浙江生源占8.5%。
专家解读
多位专家向21世纪经济报道记者表示,上海的新落户政策有助于当地人才引进,但也存在一些引发争议的地方。比如引进人才要破除唯学历论,建议根据产业行业发展需求,建立以能力为导向的新的人才评价体系。
21世纪教育研究院院长熊丙奇表示,现在各地引进人才时常把人才与高学历挂钩,但某种程度上这也会加剧整个社会的名校情结。名校毕业生并不一定等同于能真正在当地发挥作用的人才,人才评价要破除唯论文、唯学历论,但是现在有些地方在引进人才的时候,恰恰又在拼命地强调这种唯学历是举的做法。
他认为,从人才队伍长远建设发展来看,可能表面上营造了高学历人才队伍,但实际上真正是不是高能力的人才队伍,还是要打一个问号。
储朝晖也认为,一方面不能说这些学校的毕业生就一定是其他毕业生要强,也不能说专业目录范围外的毕业生就就不在某一方面具有特殊才能。列学校、专业目录是一个可操作性的办法,但是本身并不是完善的。
谈及对周边城市的影响,中国教育科学院研究员储朝晖认为客观上肯定会带来影响,且影响很复杂。比如,对于列在目录中的这些学校的学生,未来可能更倾向于集中在上海就业;因为上海户口相对更具有吸引力,可能会使得其他城市在人才引进方面吸引力降低;此外,这种做法本身可能对于相对应的这些高校的招生会产生影响。
储朝晖表示,在现有情况下,北京上海的落户资格依然是稀缺资源,所以这些政策与城市现有管理体制是相配套的,在其他地方相对就没有必要。对比往年政策,《评分办法》扩大了引进人才的范围,在这个角度上看相对是一种改进。
熊丙奇建议要建立起全新的人才评价体系。根据产业行业发展需求,建立以能力为导向的人才评价体系。只要具有相应能力的人能在当地发挥作用,那他都应该落户,而不是仅限定一些学校的毕业生才拥有这种直接落户的资格。
附《2020年非上海生源应届普通高校毕业生进沪就业申请本市户籍评分办法》:





举报/反馈
声明:本站部分内容和图片来源于互联网,经本站整理和编辑,版权归原作者所有,本站转载出于传递更多信息、交流和学习之目的,不做商用不拥有所有权,不承担相关法律责任。若有来源标注存在错误或侵犯到您的权益,烦请告知网站管理员,将于第一时间整改处理。管理员邮箱:y569#qq.com(#转@)
推荐文章
- 关注!暑期高校学生返乡安排,高校毕业生就业……
- 上海落户政策2022最新调整:世界排名前50名院校毕业生可直接落户上海
- 为什么有人说 985 211 的研究生,不如 985 211 的本科生?第一学历那么重要,还要考研吗?
- 大学毕业生都去哪儿了?大数据来告诉你,大学学历人口占比排行榜
- 华为、腾讯成“学霸”聚集地:清北复交毕业生最多
- 2020年复旦硕士生毕业,如何在2021年通过落户通道在上海落户呢?
- 有上海户籍的外地生小学毕业后怎么转入上海就 – 手机爱问
- “对不起,只有博士有140万安家费”,低学历的廉价感显露无疑
- 青年人才新政来啦!博士14万元、硕士8万元、本科4万元、大专1万元……
- 大专学历怎么在上海落户?可以弄到户口吗?
- 毕业生如何进行网上签约
- 毕业生,7
热门文章
- 2019年深圳积分入户的技能证书方面的利与弊,真的靠谱吗?
- 非深户也能在深圳退休吗?
- 全日制大专以上应届毕业生可直接入户深圳
- 深圳4类在职人才落户月底实现“秒批”
- 深圳户口办理条件之政策入户
- 为什么说办理深圳户口的性价比是最高的?
- 深圳入户难不难,就要看自身的这三个条件
- 深圳新居住证办理 目前仅有14万人成功换新证
- 2017年落户深圳,这些地方容易卡壳,不知道你就亏大了!
- 深圳生二胎减大娃入学积分怎么办?多缴两年半社保
- 2022年7月起,深圳社保养老的缴费基数将有新的变化,该如何缴费
- 非深户能在深圳退休并领取深圳养老金吗?
最新文档
- 请问往届毕业生可以考选调生吗?如果可以需要什么条件?
- 上大学要不要转户口。我被上海立信会计学院专科录.
- 第二轮抢人大战?两座新一线城市又出新政:不是本科,也算人才
- 复旦大学博士(从专科到复旦博士)
- 重磅!QS世界排名Top20院校宣布:我们只认可这些中国本科院校!
- 赚钱套路新升级!大专生力证自己努力学习,每天直播考研
- 本科迁到了学校集体户口,应届跨省读研,户口应该怎么从本科学校迁到研究生学校?
- “离沪潮”后出现“返沪潮”,为挽回人才,这类毕业生可落户
- 北大清华本科毕业生可直接落户上海,连复交都被歧视了?
- 通过什么方式学习可以快速获得本科学历
- 我是10年大专毕业,工作一年了,感觉学历不够,想升本,能升吗?
- 上海成人自考大专报名条件有哪些
